中文版
|
ENGLISH
首页
本部概况
本部简介
现任领导
机构设置
师资队伍
教授
副教授
讲师
助教
行政教务
硕士生导师
教学能手
教学工作
培养方案
课程建设
教材建设
教学改革
教学成果
科学研究
科研课题
科研团队
科研获奖
党建工会
党建工作
工会工作
英语学习
英语赛事
英语社团
学习资料
下载中心
江南网官方站入口_江南(中国)
首页
>
教学工作
>
培养方案
>
正文
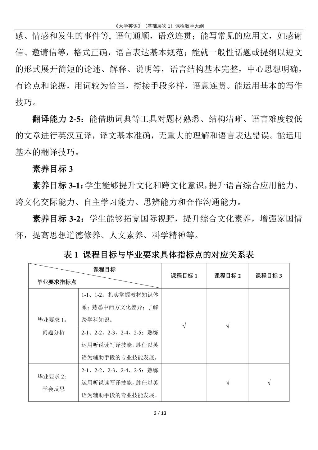
大学英语(普通类基础层次1)课程教学大纲(2022版)
发布时间:2022-11-11
文章来源:
浏览次数:
关闭
打印
友情链接
江南在线注册
|
江南官方网站_江南jiangnan(中国)
|
乐动下注(集团)有限公司
|
江南网页版入口_江南(中国)
|
江南网页版
|
乐动手机注册
|
乐动在线平台
|
江南网官方站入口_江南(中国)
|
乐动(ld)中国官方网站入口网页版
|